服务热线

138 2308 5206

干细胞疗法正为万千家庭“夺回生育权”
来源: | 作者:medical-100 | 发布时间: 2026-01-06 | 71 次浏览 | 🔊 点击朗读正文 ❚❚ | 分享到:

因卵巢反应不佳导致受孕困难正困扰着不少女性及其家庭。《Stem Cell Research & Therapy》上一篇文章显示:向卵巢注射间充质干细胞可改变患者的生育结局,在这项涉及105位患者的研究里,干细胞成功让超过三分之一的女性怀孕。
图片
图片

在我国不孕不育患者已破5000万人的背景下,辅助生殖已经不再那么“神秘”。目前中国辅助生殖技术主要有三种:人工授精(AI)、配子移植和体外受精(IVF)。然而在这条本就艰辛的道路上,部分女性还会遭遇新的“拦路虎”——卵巢反应不佳(POR),这种情况会极大地降低生育治疗的成功率,给患者带来沉重的经济负担和心理压力。

对此,传统疗法通常推荐使用生长激素补充剂、控制性卵巢过度刺激、辅助治疗、针灸和卵巢内注射富含血小板的血浆(PRP)。然而效果欠佳,一项荟萃分析表明:接受PRP疗法后自然妊娠率仅为7%。

为发掘新兴疗法,帮助患者摆脱生育困境,阿维森纳研究所探讨了105位POR患者在接受卵巢内注射间充质干细胞后(平均随访近4年)的妊娠率、活产率和潜在并发症,他们发现:间充质干细胞疗法成功让36.19%的女性怀孕,每次怀孕的活产率为74.42%,且未发现婴儿先天性异常或死亡的情况,为深陷POR中的女性带来新的希望。

夺回生育权,干细胞挑战不孕不育

2022年,中国人口出现自1961年以来首次负增长,其中固然有年轻人“不想生、不愿生”的原因,但“想生不能生”的无奈更让男男女女心焦。就归因来说,男女因素几乎各占一半,该如何帮助他们夺回生育权利,迈向人生的下一阶段,干细胞给出了全新的答案。


01

干细胞 VS 卵巢早衰

卵巢早衰(POF)在临床上被称为早发性卵巢功能不全,指的是女性在40岁之前出现卵巢功能的减退。这种衰退不但能重创女性生育力,还会提早更年期,提高患病风险。为了逆转这一过程,不少研究者将具有再生修复及免疫调节能力的干细胞运用于POF的治疗。

去年,美国与巴基斯坦的研究团队系统性回顾分析了过往的案例,共涉及153名患者,他们发现:干细胞可通过改善生育能力、提高卵巢重量、使血清中的性激素水平(E2和FSH)正常化及增加怀孕次数来改善POF患者的卵巢功能。是一种颇具潜力的未来疗法。

图片
图片

02

干细胞 VS 子宫内膜损伤

子宫内膜损伤是导致不孕的重要因素,一项运用脐带来源间充质干细胞联合常规治疗修复子宫内膜的研究显示:20位患者在接受干细胞治疗后,子宫内膜明显增厚,子宫动脉血流得到提升,证明了脐带血干细胞在修复子宫内膜上的潜力。

图片

03

干细胞 VS 多囊卵巢综合征

约有3/4的多囊卵巢综合征(PCOS)患者存在不孕症状,治疗方法多以激素替代为主,虽能控制病情,但想清除PCOS带来的生育障碍却并非易事。

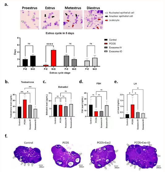
在探索新疗法的途中,芝加哥大学发现:间充质干细胞可通过分泌各类因子调节雄激素产生,改善卵巢功能,在将其衍生外囊泡注射给PCOS小鼠模型时,小鼠又拥有了生育能力,并产下了健康的幼崽。着证实间充质干细胞对PCOS的治疗效用,为正在与PCOS相关生育问题作斗争的女性带来了新的希望。

图片


04

干细胞 VS 男性性功能障碍

男性性功能障碍(MSD)可分为勃起功能障碍(ED)、早泄(PE)、性高潮障碍和其他如佩罗尼氏病(PD)等病症,是导致男性不育的常见原因。

该类疾病的治疗充满争议,主要是药物和手术存在诸多局限,也不能从根源改善MSD,干细胞疗法提供了一条崭新的道路。2016年,《EBioMedicine》发表一篇关于“根治性前列腺切除术后ED患者注射自体脂肪干细胞”的文章,当时共有17名患者参与了这项试验,其中8名男性都恢复了勃起功能并能完成性行为。

图片


05

干细胞 VS 无精症

男性不育中最严重、最棘手的莫过于“无精症”。医生们通常要靠手术来搜寻患者体内的精子,但搜寻成功率将将过半,而Flannigan教授团队希望帮助另一半“生育无门”的患者圆梦。

他们的想法相当大胆——通过对一名无精症患者的睾丸进行活检,收集其干细胞进行体外扩增,然后通过3D生物打印成类似于生精小管的管状结构,这些细胞后续成长为参与精子生成的几种特殊细胞,并在精子干细胞维持方面也有着显著改善—这两者都是具有精子生成能力的早期迹象。

图片

△3D打印小管的显微图像

该团队正在"训练”这些睾丸细胞产生精子。他们将其暴露于不同的营养物质和生长因子中,并微调结构排列,以促进细胞间相互作用。如果最终有正常精子诞生,就能从根本上解开患者们的“无精困局”,为更多夫妇打开生育大门。