服务热线

138 2308 5206

一个月“复活”受伤软骨!《NSR》:干细胞“新组件”或将终结关节磨损
来源: | 作者:medical-100 | 发布时间: 2026-02-24 | 22 次浏览 | 🔊 点击朗读正文 ❚❚ | 分享到:

受损的软骨不具有再生能力,这也是骨关节疾病难治愈的根本原因。《National Science Review》(国家科学评论,影响因子:17.275)上发表的一篇文章显示,科学家们构筑了一种可以注射到软骨缺损部位的3D干细胞组装体,它可以在体外快速组装并填充到缺损处,并促进干细胞向软骨分化,从而帮助极限软骨缺损的修复。



关节软骨可以减少骨组织之间的摩擦,起到一个平滑有弹性的缓冲作用,以减少不必要的震动和冲击。


然而,软骨却几乎没有再生能力,随着年龄增长,磨损不断增加,骨头之间长期相互摩擦,就会引起疼痛和炎症,最终导致关节退变,甚至丧失运动能力。


目前针对软骨损伤的手术方法有限,且主要针对短期内的疼痛缓解,而干细胞组织工程方法显现出的快速修复软骨组织的巨大潜力,给软骨修复带来了新机遇。


然而,干细胞疗法仍然存在一些关键障碍需要克服,比如损伤部位微环境中氧化应激和炎症的普遍存在,干细胞在注射后经常发生凋亡等。


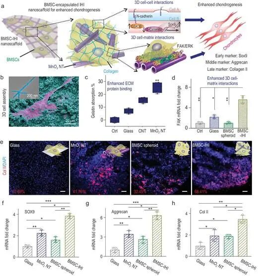
为了应对这些挑战,由西北工业大学张秋禹教授、美国罗格斯大学Ki-Bum Lee教授等组织的一项研究,展示了用于先进3D干细胞培养和置入的3D IHI纳米支架模板干细胞组装系统的开发,通过机械支持、递送生长因子、调节免疫反应和促进干细胞在体内整合推进干细胞修复软骨形成,具有着明显的优势。

图片

△ 可注射混合无机纳米支架作为快速干细胞组装模板用于软骨修复


该项研究发表于《国家科学评论》(National Science Review, NSR),引起了广泛关注。


01

干细胞“新组件”

使受损软骨一个月接近完全结构恢复


尽管在以往的干细胞治疗试验中取得了不错的成绩,但干细胞治疗仍然有一些关键的障碍需要克服。


为了应对挑战,在本项研究中,科学家们开发了一种基于3D可注射混合无机 (IHI) 纳米支架的方法,该方法结合了无支架和无支架组织工程的优势,以增强基于干细胞的软骨损伤治疗。

图片

△ 使用IHI纳米支架模板3D干细胞组装增强软骨损伤的治疗


值得注意的是,3D-IHI纳米支架通过将干细胞快速组装成具有可控细胞间相互作用的3D组织,从而提高了干细胞的存活率成骨分化,并在整个3D组装的干细胞中均匀递送软骨形成因子


该项研究中的可生物降解纳米材料的加入不仅显着加速了干细胞在3D中的组装,而且还将细胞-细胞和细胞-基质相互作用以及深层药物 (TGF-β3) 递送功能整合到3D-IHI纳米支架中,用于在体外和体内有效调节BMSCs软骨形成。

图片

△ 使用可生物降解的纳米材料创建3D-IHI纳米支架


并且,将干细胞组装的3D-IHI纳米支架注射到兔严重缺损模型中的受伤软骨组织中可显着减少炎症并改善干细胞存活和软骨形成,从而促进软骨再生和长期功能恢复。


3D-IHI纳米支架在体外和体内控制干细胞命运方面的出色表现表明我们的治疗平台在加速软骨再生和各种其他低再生能力组织损伤方面的巨大潜力。

图片

△ 通过移植3D-IHI纳米支架加速软骨修复


当然,为了研究长期治疗效果,研究者们还使用相同的实验和对照条件在治疗后1、2个月3个月分别进行细胞移植测定。结果都证明了关节软骨缺陷修复得到了显著改善,同时减轻了骨关节炎的恶化。


值得注意的是,早在1个月时,研究人员就观察到实验组中受伤软骨组织变得平滑,接近完全的结构恢复。


02

修复软骨损伤

干细胞为骨关节炎带来新机遇


软骨的损伤通常是毁灭性的,这主要是由于软骨组织本身几乎不具有再生能力,因此,软骨一旦消耗殆尽,相关骨关节性疾病就很难治愈。


随着再生医学的发展,干细胞技术的广泛应用已经让软骨损伤的治疗成为了研究热点,尤其是一些间充质干细胞(MSC)的治疗方法,甚至取得了可喜的成骨。

图片

△ 间充质干细胞治疗骨关节炎的机制


小小的干细胞为何就有如此大的“神力”,能够让无法再治疗的软骨获得重生呢?这主要还在于干细胞本身所具有的“特质”。


首先,干细胞具有多向分化潜能,在体内外特定的诱导条件下可以转化为骨细胞、软骨细胞,对受损骨组织直接进行修复。


其次,干细胞具有旁分泌的功能,通过分泌多种有效因子,诱导干细胞有效进行自身向软骨细胞分化,还能通过对多条信号通路及细胞因子的调控来抑制软骨细胞凋亡,抑制局部炎症进展,促进局部组织自我修复能力,达到干预目的。


最后,干细胞还具有免疫调节的功能,包括分泌免疫抑制性细胞因子以及直接调节免疫细胞分化来调节免疫反应,从而来抑制炎症反应,间充质干细胞还可通过其表达的免疫调节因子来调节多种类型免疫细胞,从而达到抗炎的目的。


凭借着这些功能,干细胞在关节软骨方面的临床应用也已经取得不错的成绩,而本项研究采用的3D干细胞培养系统,更是将干细胞技术发挥到了极致,甚至将开启发育生物学、疾病建模再生医学上的新突破,为软骨损伤类疾病带来新的治愈机会。


Write in the last

写在最后

全世界关节炎患者有3亿多人,而在亚洲,甚至每6个人中就有1人在一生的某个阶段患上这种世界头号残疾性疾病。干细胞再生医学的出现,并非偶然,而对干细胞技术更深入的钻研,也将为更多关节炎患者带来福音。



参考文献:

Wang, S., et al. (2022) Injectable hybrid inorganic nanoscaffold as rapid stem cell assembly template for cartilage repair. National Science Review. doi.org/10.1093/nsr/nwac037