随着时间的推移,一个不可回避的现实逐渐显现:人体内的间充质干细胞数量和功能随着年龄的增长而逐渐衰退。
这是生命进程中的自然规律,但也因此,我们更应关注健康和保养的重要性。近期,Journal of Translational Medicine杂志上的一项研究揭示了年龄增长对间充质干细胞功能的负面影响,指出这种与年龄相关的变化可能不利于干细胞治疗的成功。
年龄的影响至关重要

医疗技术的进步显著延长了人类的平均寿命,但随之而来的是老年人群中与年龄相关疾病的增加,如骨质疏松、关节炎和心血管疾病等。这些疾病的发生往往与体内组织再生和修复能力的下降密切相关,而这一现象主要归因于人体内干细胞的衰老。
间充质干细胞(MSCs)因其能分化为多种细胞类型,在再生医学中展现出广泛的应用前景,有关间充质干细胞的临床试验涉及几乎人体的所有系统。

然而,在深入挖掘MSCs应用潜力的同时,年龄对MSCs功能特性的影响这一关键问题却常被忽视。
实际上,年龄不仅影响MSCs的获取难度与可行性,更直接关系到这些干细胞在治疗中的实际效能与安全性。因此,深入剖析并全面理解不同年龄段间充质干细胞的功能差异,对于推动临床治疗精准化、高效化至关重要。
近期发表在“Journal of Translational Medicine”上的一项研究,探讨了年轻、中年和老年三个年龄段来源的间充质干细胞的扩增和分化能力的差异。
最终、我们得出了三大结果。
结论一
研究显示,MSCs的扩增能力随着年龄增长而显著降低。
实验中,研究人员对比了来自年轻、中年和老年捐赠者的MSCs扩增情况,
年轻个体的细胞在体外培养时展现出更快的增殖速度,并形成更大的细胞群;相比之下,老年个体的细胞增殖缓慢,形成的细胞群规模较小。
具体而言,年轻个体中的MSCs具有较高的最大增殖次数(PD)和较短的倍增时间(DT),意味着它们能在较短时间内完成更多的细胞分裂循环。
相反,老年个体中的MSCs细胞分裂速度较慢,且培养过程中更易出现细胞老化迹象,如细胞体积增大、形态变化以及β-半乳糖苷酶活性增强等。这些老化特征不仅削弱了细胞的增殖能力,还可能对其分化潜力造成不利影响。
结论二
随着年龄增长,MSCs的分化能力显著减弱。
研究进一步揭示,不同年龄段的MSCs在分化能力上也存在显著差异。研究人员分别评估了这些细胞向骨细胞、软骨细胞和神经细胞的分化潜能。
成骨分化能力:老年个体表现不佳
与年轻个体相比,老年个体的MSCs在成骨分化实验中表现较差。Von Kossa染色结果显示,老年个体的MSCs形成的矿化基质较少,且成骨相关基因(如骨钙素和碱性磷酸酶)的表达显著降低。
年轻个体的MSCs在成骨分化过程中能形成更多的钙化结节,表明它们在骨组织再生中具有更高潜力。相反,老年个体的MSCs成骨能力明显下降,这可能影响其在骨折愈合和骨质疏松治疗中的应用。
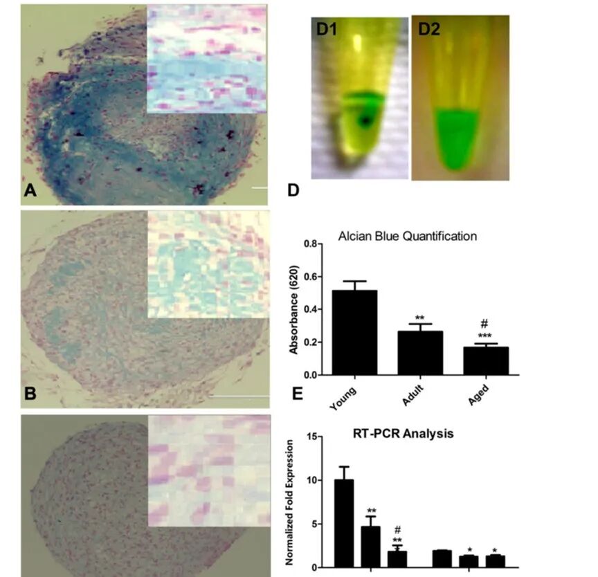
软骨分化能力:老年个体同样表现不佳

在软骨分化能力方面,研究通过Alcian blue染色和基因表达分析等方法发现,老年个体的MSCs在软骨基质形成和软骨相关基因(如聚集蛋白聚糖和II型胶原蛋白)表达上均不及年轻个体。
年轻个体的MSCs在软骨分化过程中能形成更丰富的软骨基质,而老年个体的MSCs软骨形成能力显著下降。这一现象可能与软骨细胞老化过程中分泌的细胞外基质成分变化有关。
神经分化能力:初期无显著差异,但后期有所下降
与成骨和软骨分化不同,在MSCs分化为神经细胞的初期阶段,各年龄段细胞的神经样分化潜力无显著差异。免疫细胞化学分析显示,各年龄段细胞的巢蛋白(nestin)表达水平和神经特异性基因(如NFM和NSE)的表达均无显著差异。
然而,值得注意的是,在分化后期,老年个体的MSCs神经分化能力相较于年轻个体仍有所下降。
结论三
细胞老化是影响MSCs功能的关键因素。随着年龄增长,细胞内氧化应激和DNA损伤逐渐累积,导致细胞老化。为评估细胞老化程度,研究人员检测了细胞内的β-半乳糖苷酶活性、p16和p21基因表达水平等指标。
结果显示,与年轻个体相比,老年个体的MSCs在这些老化指标上均显著增加,这与MSCs增殖能力下降和分化潜力减弱的现象相一致。
此外,研究还发现,老年个体中的MSCs的超氧化物歧化酶(SOD)活性显著降低。SOD是一种重要的抗氧化酶,能够清除细胞内的超氧化物自由基,从而保护细胞免受氧化损伤。
SOD活性的降低意味着老年个体的MSCs在面对氧化应激时更易受损,进而加速细胞老化。这一发现提示,抗氧化治疗可能具有改善老年个体MSCs功能的潜在应用价值。
随着时间的推移,我们必须正视人体干细胞含量和功能随年龄增长而逐渐降低的现实。在青春时期,干细胞如同强大的“后备力量”,但随着年龄的增长,其数量和功能都逐渐衰退,使得老年人机体恢复更为困难。
展望未来,深入探索年龄相关机制,优化间充质干细胞的筛选、保存与扩增策略,以及研发针对老年间充质干细胞的功能增强技术,将成为再生医学领域的重要研究方向。